登入 國立虎尾科技大學
農業科技系

忘記密碼?
  • 奧博科技商標

    請登入以管理網站,按下開啟登入視窗

  • home

國立虎尾科技大學
農業科技系

  • Language
    • 繁體中文
    • 简体中文
    • English
  • Language
    • 繁體中文
    • 简体中文
    • English
::: 國立虎尾科技大學  會員登入  聯絡我們
大學社會責任實踐

國立虎尾科技大學
農業科技系的Logo 國立虎尾科技大學
農業科技系國立虎尾科技大學
農業科技系

:::
  • 關於我們
  • 最新消息
    • 全部
    • 耕雲書院
    • 系務公告
    • 招生資訊
    • 媒體報導
    • 活動消息
    • 競賽消息
    • 徵才消息
    • 行政公告
    • 農推中心
  • 課程介紹
    • 產學攜手專班
    • 四技制日間部
    • 職涯進路
    • 課程表下載
  • 師資陣容
    • 專任教師
    • 兼任教師
    • 跨領域教師
    • 行政人員
  • 耕雲書院
    • 書院介紹
    • 學習歷程圖
    • 五大學習指標
    • 參與式活動
    • 生活導師團隊
    • 耕雲書院 雙季刊
  • 實習專區
    • 合作單位
    • 實習相關配合事項
    • 工作週誌撰寫
    • 反應信箱
  • 花絮與報導
    • 活動花絮
    • 媒體報導
  • 下載專區
    • 全部
    • 學程修讀相關
    • 法規相關
    • 實務專題相關
    • 耕雲書院 雙季刊
  • 農業研究及推廣中心
    • 設立緣由
    • 年度營運目標
    • 教學空間規劃
    • 大學社會責任USR
    • 農村生活食驗場
    • 有機集團栽培區
    • 育才平台(智慧農業)
Copyright © 2026 Department of Agricultural Technology, National Formosa University. All Rights Reserved.
Address: No. 64, Wenhua Rd., Huwei Township, Yunlin County 63201, Taiwan
Tel: +886-5-631-5090, +886-5-631-5095
Email: agritech2019@nfu.edu.tw
 
:::

  • 活動花絮
    • 媒體報導
      • 首頁
      • 花絮與報導
      • 徵才消息

      永齡希望小學-招募國小學習扶助課輔老師

      • 2024-03-18
      • AdminAdmin
      20240318095238hTjb
      20240318095246vno7
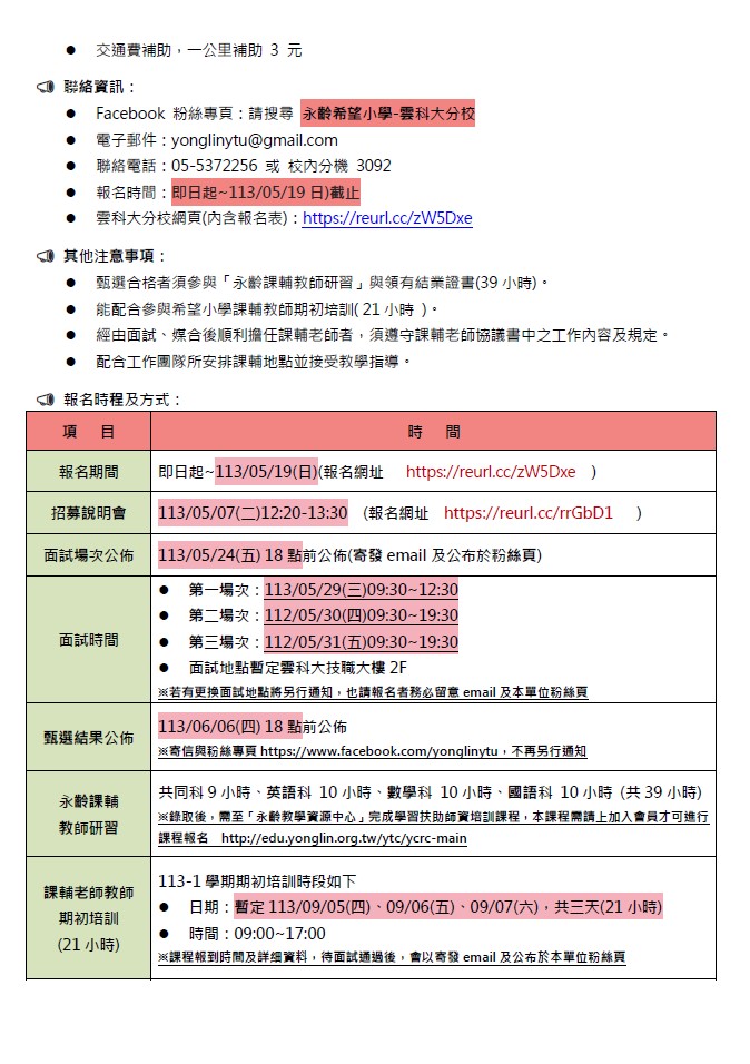
      113-1雲科大分校招募課輔師之資訊

       

      Line icon Share
      Tweet
      Print this page
      國立虎尾科技大學 農業科技系 版權所有 © 2026 All Rights Reserved.
      地址:63201雲林縣虎尾鎮文化路64號
      電話:05-6315090、05-6315095
      Email:agritech2019@nfu.edu.tw
       
      奧博科技造訪人次 : 68370